Working with process graphs
Introduction
A process graph is a visual representation of the order in which events took place based on the data.
TRACY
TRACY is a technique that defines the layout of process graphs. TRACY lets your process graph look like how you would draw a process yourself. When drawing a process, you normally begin with the start activity and finish with the end activity of the process. In between, you try to position all other activities in their executed order. TRACY takes the overall flow of your process into account and displays this as the main flow in your process graph. With TRACY all the activities of your process are positioned and ordered in a way that makes sense. This helps you to more easily understand your processes When changing data, TRACY minimizes changes to the process graph. When you use process filters to display happy paths or to filter out data, TRACY keeps the layout of the process graph as stable as possible. When you are analyzing a process, the process graph now always looks about the same, no matter which dashboard you are using, or which filters you have applied. This make analyzing your process easier.
TRACY smoothly animates the transitions between filter states. This helps you to understand what happens when you are filtering.
The process graph
Processes can be quite large when all variations are included. To keep the visualization understandable, the process graph automatically selects the most frequently traveled paths in your process. It is limited to displaying a maximum of 1,000 edges at once. If this limit is reached and you see the “Too much data” message, we recommend the following:
- Use the variant slider to reduce the number of displayed variants.
- Apply additional filters relevant to your analysis. You can do this manually through the filter sidebar or by using supporting charts to drill down into specific parts of your process.
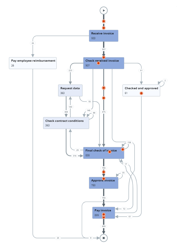
The process graph consists of the activities of your workflow and edges which represent the transitions in between the activities. The following illustration shows an example.

The activities vary in color. Also, there is a difference in the thickness of several edges. In the process graph, both these colors and the thickness of the edges, indicate the number of objects going through the activities/edges.
Also, the number of objects going through this process is shown on the edges.
The legend at the top left shows the metric used in the process graph. Beneath the legend the minimum and maximum numbers are displayed. The legend colors correspond to the colors of the Activities and Edges (transitions) in the process graph.
The metric of each process graph can be different. The bars and the thickness of the edges can represent a different metric on each graph. They can also differ from each other.
Event order
The order of the events in the process graph is defined by the following fields (in this order):
- Event_end (the end timestamp),
- Activity_order (if defined),
- Activity,
- Event_ID.
By default, events are ordered by Event_end.
It is also possible to define Activity_order. If Activity_order is set, and the ties cannot be solved by Event_end, the events will be ordered according to the specified Activity_order field. If Activity_order is set only on a subset of acitivities that are in the tie, the activities that don’t have Activity_order set take precedence. Check out Designing an event log.
Viewing process graph information
Hovering over an edge or activity triggers a hint which includes all kinds of information. For example, the throughput time of activities and edges. Also, when hovering over an activity or edge, the connections are highlighted in color. Hints can be different for each process graph. The following illustration shows an example.

Start and end activities
The start and end activities are not actual activities in the process. In a process graph, these activities indicate the start and end of the process graph. A start activity is identified by the activity icon and an end activity is identified by the icon.
Variants slider
The Variants slider enables you to reduce the complexity of the process graph, which will increase the readability of the graph. By default, the detail of the process graph is automatically determined. You can use the Variants slider to change the number of activities and/or edges shown.
| If the Variants slider is set to... | Then... |
|---|---|
| Default | the most optimal readability detail for the process graph will be detected automatically. |
| Maximum | every possible path in the process is shown in the process graph. |
| Minimum | only the most important path in the process is shown in the process graph from start to end, where all other paths are hidden. |
| Any other position | the most important paths of the process are displayed according to the selected position. |
If you have changed the default setting of the Variants slider you can select Reset to default to set the detail of the process graph back to the optimal setting.
The total number of variants, the number of variants and the percentage of objects selected using the Variants slider are displayed underneath the Variants slider.
The Reset to default option is only enabled if you changed the default setting of the Variants slider.
Zoom in/zoom out
You can use the zoom in/zoom out buttons at the bottom to change the magnification of the process graph. The following table describes the buttons.
| Button | Select to... |
|---|---|
| Zoom in | |
| Zoom out | |
| Reset to the default view |
You can also use the mouse wheel to zoom in or zoom out.
Viewing the process based on a different metric
You can select the node and edge metrics to be displayed using the process graph utility bar.
Selecting a different activity metric for the process graph
| Step | Action |
|---|---|
| 1 | Select the activity metric icon |
| 2 | Select a different metric from the list of available metrics. |
The selected metric is displayed when you hover over the activity metric icon
in the process graph utility bar.
Selecting a different edge metric for the process graph
| Step | Action |
|---|---|
| 1 | Select the edge metric icon |
| 2 | Select a different metric from the list of available metrics. |
The selected metric is displayed when you hover over the edge metric icon
in the process graph utility bar.
Showing the node metric on the activity
| Step | Action |
|---|---|
| 1 | Select the settings icon |
| 2 | Enable the Show node metric option in the Settings popup. |
The node metric is now visible on the activity, in the form of a secondary label.
Showing metric values as percentages
By default, metrics that represent a "count of value", for example Number of events or Total case value, are displayed as numeric values. You can use the Show metric values as percentages icon
to toggle between numeric values and percentages for these metrics.
Showing or hiding the process graph legend
Select the legend icon
from the process graph utility bar to show or hide the process graph legend.
Using the context menu
You can right-click on an activity or edge to open the context menu.
| Element | Description |
|---|---|
| Displays the available options for creating a filter. | |
| Displays available options for exporting the process graph. Check out Export. | |
| Displays the process graph in full-screen mode. | |
| Displays the Send to Automation Hub form, where you can enter the details for an idea for automation. Check out Sending automation ideas to UiPath Automation Hub. | |
| Enables you to trigger an automation from Process Mining. Check out Triggering an automation from a process app |
Process animations
With the Start animation button on a process graph you can start a visual animation to indicate how the objects are going through the process. This enables you to understand how the objects are flowing through the graph at a glance and spot how objects deviate from the happy path. For example, you can see where potential bottlenecks might happen, where the objects are spending the majority of time, and which objects require rework.
The Start animation button is a toggle button. Once you have started the animation, the button is labeled as Pause animation.
In the animation an indication is given how each of the objects, represented by a circle, go through the graph.

Viewing case details
When you paused the animation, you can select an animation ball to analyze the related case and on the lowest level by going to the Case details dashboard.
Restarting the animation
With the Restart animation button you can restart the animation at any time when the animation is running, and after the animation has finished running.
Setting a duration for the animation
With the Animation duration button, you can define the speed of the animation by specifying how long you want the animation to run. When you select a longer duration, the animation balls will move at a lower speed when playing the animation.
Identifying process inefficiencies
Select the Process inefficiencies icon
to open the Process inefficiencies panel displaying any process inefficiencies identified for your process.
Process Mining helps you identify bottlenecks within your processes. As a business user, you can identify inefficiencies and automation opportunities by aiming to reduce process throughput time.
You can detect inefficiencies, such as low automation rates, directly from the process graph, which helps you uncover potential issues early.
Process inefficiencies provide quick insights into bottlenecks, rework, and low automation opportunities, enabling you to make data-driven improvements.
Any filter aplied to the process graph is taken into account when process inefficencies are identified.
Ineffiency types
You can select the applicable process efficiencies from the Filter list, if you want to check particular types of process inefficiencies.
The following table describes the types of inefficiencies that can be identified.
| Inefficiency | Description |
| Bottleneck | Activities that take double the average throughput time or activities that have highest throughput time. Note: The top 5 bottlenecks are displayed. |
| Manual processing | Activities that take double the average manual processing time or activities that have highest manual processing time. Note: The The top 5 Manual processing inefficiencies are displayed. |
| Low automation | Activities that have an automation rate less than the average automation rate. |
| Rework | Activities that have multiple occurrences in a single case. |
Viewing details on a process inefficiency
Select the View details option on a process inefficiency card to automatically apply a filter connected to the activity of the identified process inefficiency, which enables you to dive deeper into analysis of problem areas in your process.