Adding Reference models
Introduction
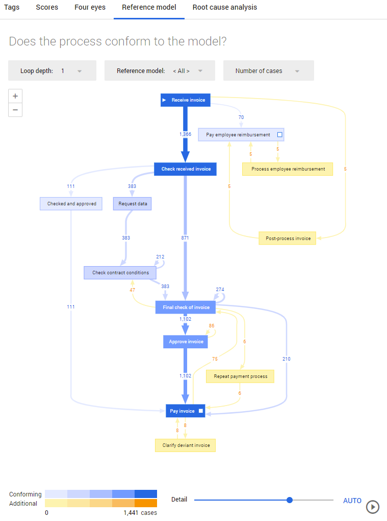
UiPath Process Mining offers functionality to verify existing processes against predefined reference models. This enables organizations to see how many of the cases conform to the ideal processes. See the illustration below for a dashboard item using reference models.

Defining Reference models
Create a Reference models.csv file and upload it to your workspace. It contains the headers Reference model,Trace ID and Activity. See the illustration below.

Update the file Reference models.csv in your workspace with the new reference model. See illustration below.

Reload the Reference_models_input table and to see if the reference models are visible in the connector. See illustration below.

The Reference models are available in the connector. When creating an output dataset, the Reference models will be part of the output dataset and will be available in the Conformance – Reference model dashboard AppOne.