Filters
Introduction
Filters can be created on dashboards and used to modify the information displayed on all dashboards. Filters can be found and created in the Filters panel. See illustration below.

There are two types of filters:
- Fixed Filters
- User Filters
Fixed filters
Fixed filters have been predefined and are immovable in the filters panel because they are very relevant to the data shown.
For example, inn AppOne the following fixed predefined filters are available:
- Case end (Period) filter
- Case status filter
Case end filter
The Case end filter is also known as the Period filter when you have the Analyst role in AppOne. In this case, the Compare to option is not available.
This filter splits the data according to the cases’ end date in the selected period.
Case status filter
The Case status Filter enables you to filter on the specific status of cases. For example, Open or Closed cases.
User filters
Filters which are less relevant to the dashboard, but could still be of interest to users, can be added as user filters. These filters can be added to the dashboard and used to modify the information displayed.
Combo box
A Combo box filter allows you to only select one value of an attribute.
See illustration below.

List box
A List box filter allows you to select multiple values of an attribute.
See illustration below.

Range selector
A range selector is created for numeric attributes. This filter allows for a range to be selected.
See illustration below.

Process graph filters
Process filters
Within the process graph several filters can be applied. It is possible to filter cases on different properties:
- The occurrence of specific activities;
- A particular activity path, meaning directly or indirectly followed activities;
- Specific first or last events;
- The negation of all the points above.
note
Normal user filters also have an effect on process graphs.
Adding a process filter
There are three ways to add a filter on a process graph.
-
By selecting edges and/or activities in the process graph. When approve the selection, the Case ID filter is added to the Filters panel. See illustration below for an example of a process filter added from an activity.

-
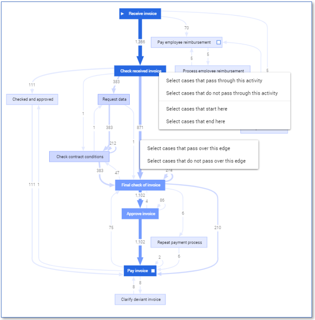
By selecting an option from the context menu. Right click on an activity or edge to display the Filters context menu. See illustration below.

When you approve the selection, the Case ID filter is added to the Filterspanel. 3. Using available filters Right click in the Process Graph and select Add filter from the context menu to add the Case ID filter to the Filters panel. In the filter panel click under Case ID on Click to set filter. In the dialog you can select the different options to create the filter. See illustration below.

Loop depth filters
Within the process graph there is the option to change the loop depth. See illustration below.

The loop depth concept defines from which level multiple occurrences of an activity in a row are shown as a loop or as multiple activities.
When you change the loop depth, activities with a number between brackets behind the name of the activity are shown. See illustration below or an example with the loop depth set to 3.

There is an edge that goes from Approve invoice to Approve invoice (2) and to Approve invoice (3+). In Approve invoice (3+) there is also a loop; which means that it happens more than 3 times. Setting the loop depth to 3 gains insight into the relations between the first three occurrences of the activities and the rest of the process.
From/to filters
There are four user filters which allow you to focus on a subprocess by defining the desired first and last activity. These are the From/To filters. They not only allow you to crop your process but also to decide whether you want the shortest or the longest path between two activities. As all filters, the From/To filter propagates through all the application.
Click on the + icon in the Filters panel to add a new filter. In the Select Filters dialog you can select one of the From/To filters:
- From activity (first time)
- From activity (last time)
- To activity (first time)
- To activity (last time)
See illustration below,
